
Penerangan Produk Terperinci
SLC304 Mesin Pelabelan Botol Bulat Automatik Servo Motor PLC kawalan
Permohonan
Mesin pelabelan pembungkus automatik motor servo ini dapat digunakan untuk semua jenis benda rata seperti makanan, bahan kimia, farmaseutikal, kosmetik, alat tulis, cakera CD, kadbod, kotak dan pelbagai cerek minyak dll. Mesin pelabelan balut automatik sesuai untuk

ciri-ciri
| Operasi | Sistem kawalan PLC menjadikan mesin pelabelan mudah dikendalikan |
| Bahan | Badan utama mesin pelabelan diperbuat daripada keluli tahan karat SUS304 |
| Konfigurasi | Mesin pelabelan kami menggunakan bahagian jenama Jepun, Jerman, Amerika, Korea atau Taiwan yang terkenal |
| Kelenturan | Pelanggan boleh memilih untuk menambah mesin pencetak dan kod; boleh memilih untuk berhubung dengan converyer atau tidak. |
Parameter teknikal

| Nama | mesin pelabelan balut automatik |
| Kelajuan Pelabelan | 60-300pcs / min |
| Ketinggian Objek | 25-95mm |
| Ketebalan Objek | 12-25mm |
| Ketinggian Label | 20-90mm |
| Panjang Label | 25-80mm |
| Label Roller Di dalam Diameter | 76mm |
| Label Roller Luar Diameter | 350mm |
| Ketepatan Pelabelan | ± 0.5mm |
| Bekalan Kuasa | 220V 50 / 60HZ 2KW |
| Penggunaan Gas Pencetak | 5Kg / m2 (jika menambah mesin pengekodan) |
| Saiz Mesin Pelabelan | 2500 (L) × 1250 (W) × 1750 (H) mm |
| Berat Mesin Pelabelan | 150kg |
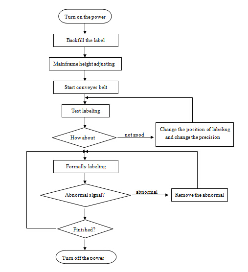
Carta aliran operasi

Gambarajah litar

Butiran menunjukkan

Pembungkusan & Penghantaran

· Pelabuhan: Shanghai
· Maklumat pembungkusan: pembungkusan eksport kes kayu
· Perincian penghantaran: Biasanya 12-15 hari selepas penerimaan pembayaran
Percayalah kami, VKPAK , Pilihan baik anda! Sambutan pantas atas permintaan anda!
perkhidmatan kami
1. Menawarkan peleburan pelabelan profesional mengikut keperluan pelabelan khusus anda.
2. Membekalkan anda mesin pelabelan berkualiti tinggi setelah membuat pesanan.
3. Cubalah untuk menjadikan masa penghantaran menjadi pendek untuk memenuhi keperluan anda.
4. Sediakan sokongan teknikal percuma seumur hidup setelah anda menerima mesin kami.
Soalan Lazim
1. Apakah jenis mesin pelabelan yang anda ada?
Pelanggan yang dihormati, kami mempunyai mesin pelabelan automatik dan separa automatik untuk bekas bulat dan permukaan rata. Sebilangan modelfor satu label dan yang lain untuk dua label atau lebih. Dan kami dapat merancang mesin mengikut keadaan pelabelan khusus anda.
Oleh itu, sila hantarkan keperluan pelabelan anda kepada kami, kami akan memberikan anda penyelesaian label yang memuaskan.
2. Bolehkah mesin pengekod mencetak tarikh dan nombor lot?
Ya, anda boleh memilih untuk menambah mesin pengekodan untuk mencetak huruf dan No. yang anda mahukan.
Ia setem panas dan boleh mencetak paling banyak tiga baris.
3. Maklumat apa yang harus kami berikan untuk memeriksa model yang sesuai?
Sila hantarkan gambar bekas dan label anda, serta saiz bekas dan label anda.
Tolong beri tahu kami jenis label yang anda gunakan, jika boleh. (Untuk contoh, pelekat sendiri, lem boleh, lem panas, dan lain-lain sama ada label itu dalam bentuk gulungan atau kepingan.) Kemudian, kami akan membiarkan anda memeriksa model yang sesuai.
Teg: mesin pelabelan industri, mesin pelabelan botol kaca









